CCTV LIVE FEED
Golden Jubilee Celebration Year 2023-2024
ovha2008@gmail.com +91-9439540593
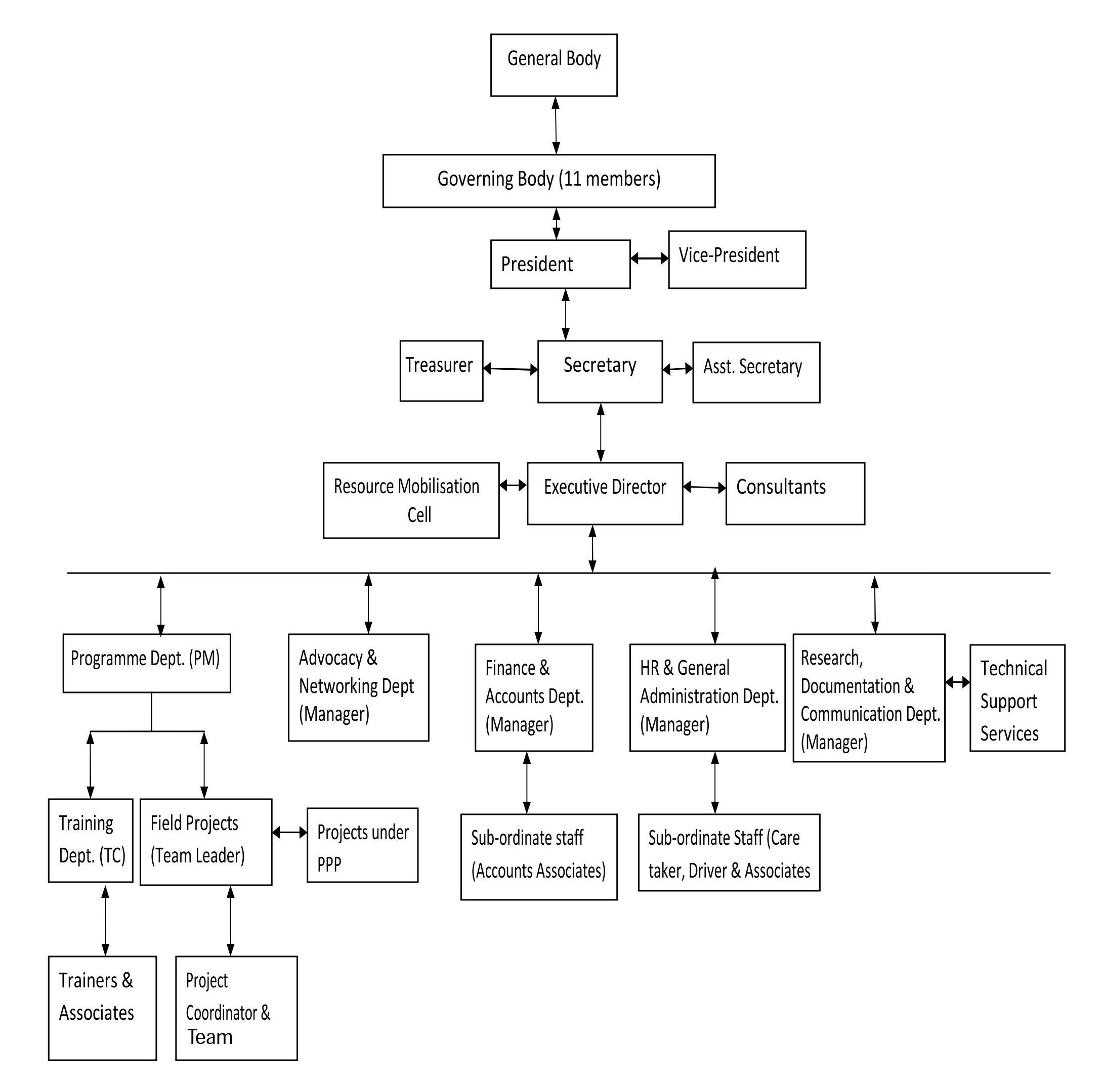
ORGANOGRAM
ovha2008@gmail.com / ovha2020@gmail.com (0674) 2572842